امروز 17 مهر 1404
تحلیل مدارات cmose
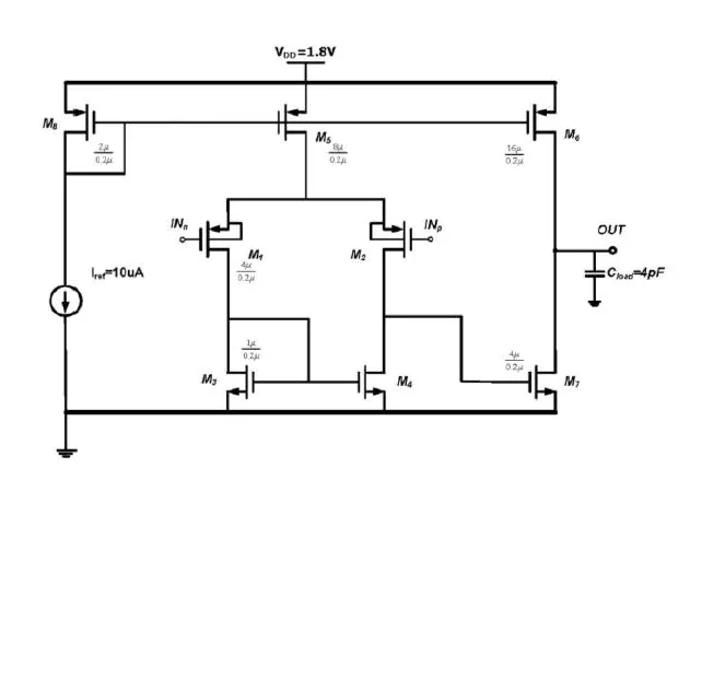
تحلیل و شبیه سازی مدار داده شده در شکل
4 شهریور 1400
مهارتهای استفاده شده
4 شهریور 1400
پروژهها

تحلیل مدارات cmose
تحلیل و شبیه سازی مدار داده شده در شکل
4 شهریور 1400
مهارتهای استفاده شده
4 شهریور 1400