جستجوی پروژه
برای پروژههای ثبت شده پیشنهاد کار ارسال کنید.
جستجوی فریلنسر / مجری
مجریان متخصص را برای پروژه خود انتخاب کنید.
پروتئوس
fereshteh_1990
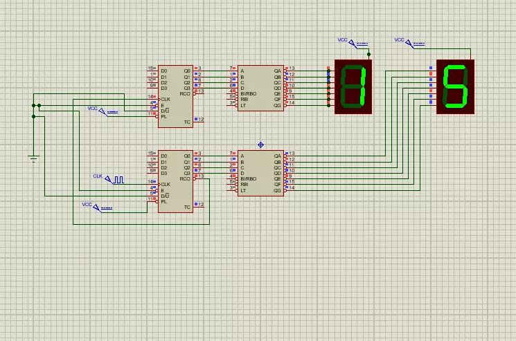
تایمر شمارنده 1 تا 99
22 آبان 1400
مهارتهای استفاده شده
مهندسی نرم افزار
سایر نمونهکارهای fereshteh_1990
آیا میخواید از نوتیفیکیشن ها با خبر شوید؟