امروز 16 بهمن 1404

ماژول اجکتور در شبیه ساز Aspen hysys

M.Saeedi74

ماژول اجکتور در شبیه ساز Aspen hysys

M.Saeedi74

ماژول اجکتور در شبیه ساز Aspen hysys

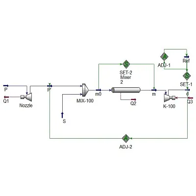
همانطور که میدانید در شبیه سازی نرم افزار هایسیس (رشته مهندسی شیمی) ماژول اجکتور تعریف نشده است. به همین علت به منظور برای تعریف ماژول اجکتور در یک سیستم فرآیندی میتوان از طرح بالا استفاده نمود.

31 تیر 1402

مهارت‌های استفاده شده

شبیه سازی

31 تیر 1402

M.Saeedi74 M.Saeedi74

M.Saeedi74

سایر نمونه‌کارهای