طراحی و مونتاژ دیافراگم توربین بخار به همراه تست تداخل قطعات (Clash Detection) در CATIA

طراحی و مونتاژ دیافراگم توربین بخار به همراه تست تداخل قطعات (Clash Detection) در CATIA
soheil esfahani
طراحی و مونتاژ دیافراگم توربین بخار به همراه تست تداخل قطعات (Clash Detection) در CATIA
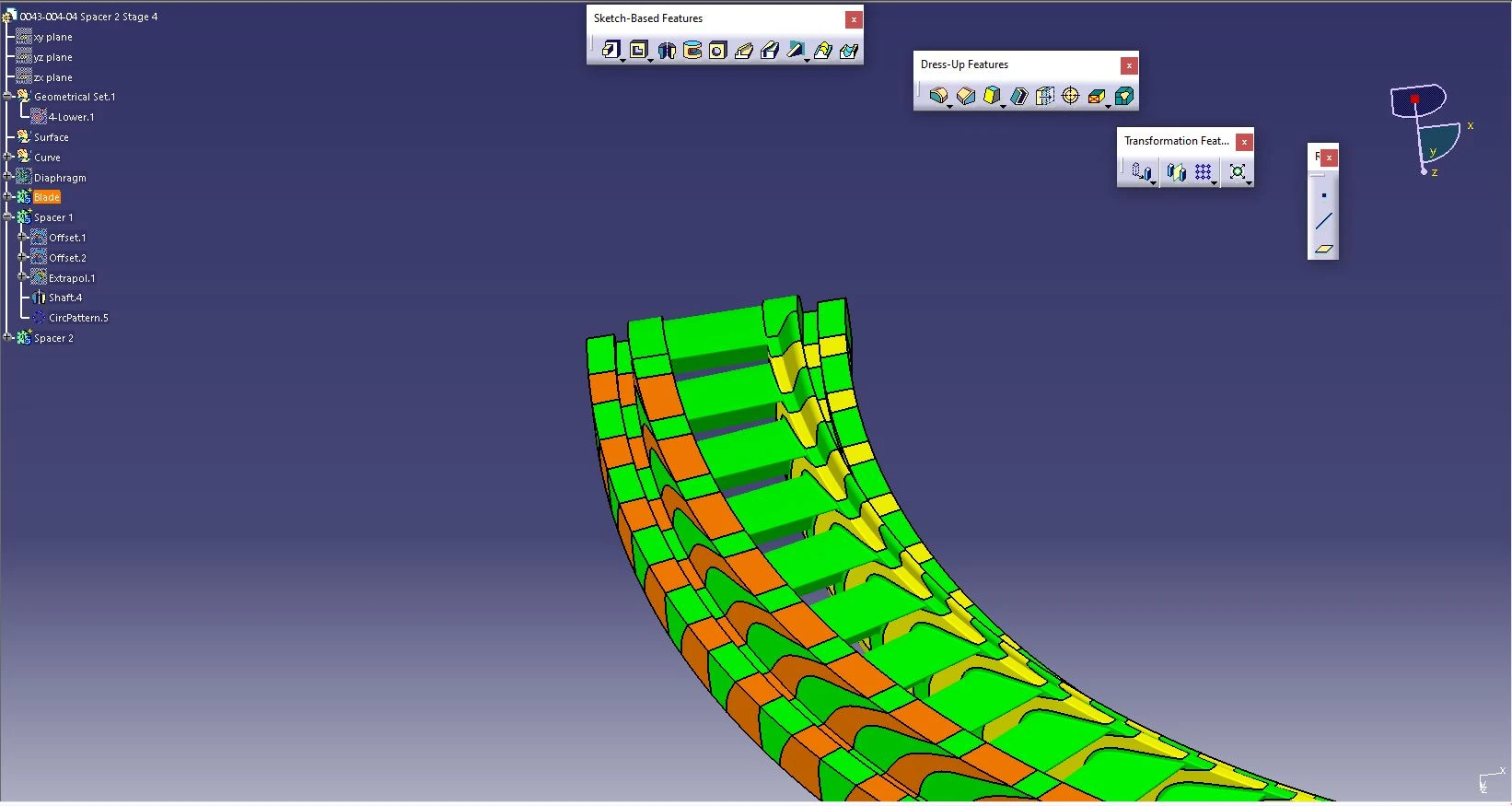
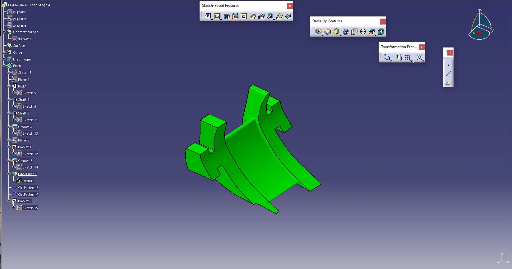
در این پروژه، بخش دیافراگم توربین بخار شامل پرههای ثابت، اسپیسِرها و رینگ نگهدارنده در نرمافزار CATIA طراحی و مونتاژ شد.
با استفاده از ابزار Check Clash، تمامی قطعات از نظر تداخل بررسی شدند تا اطمینان حاصل شود که هیچ نفوذ حجمی وجود نداشته و تنها تماسهای مجاز برقرار است.
این کار باعث بهبود کیفیت طراحی، کاهش خطاهای مونتاژی و آمادهسازی دقیق برای ساخت و تولید قطعات توربین بخار میشود.
بهعنوان خروجی، گزارش کامل تست کلش به همراه نماهای سهبعدی و برش مقطعی از مونتاژ تهیه شده است.
1 شهریور 1404
مهارتهای استفاده شده
1 شهریور 1404
پروژهها
