امروز 23 بهمن 1404

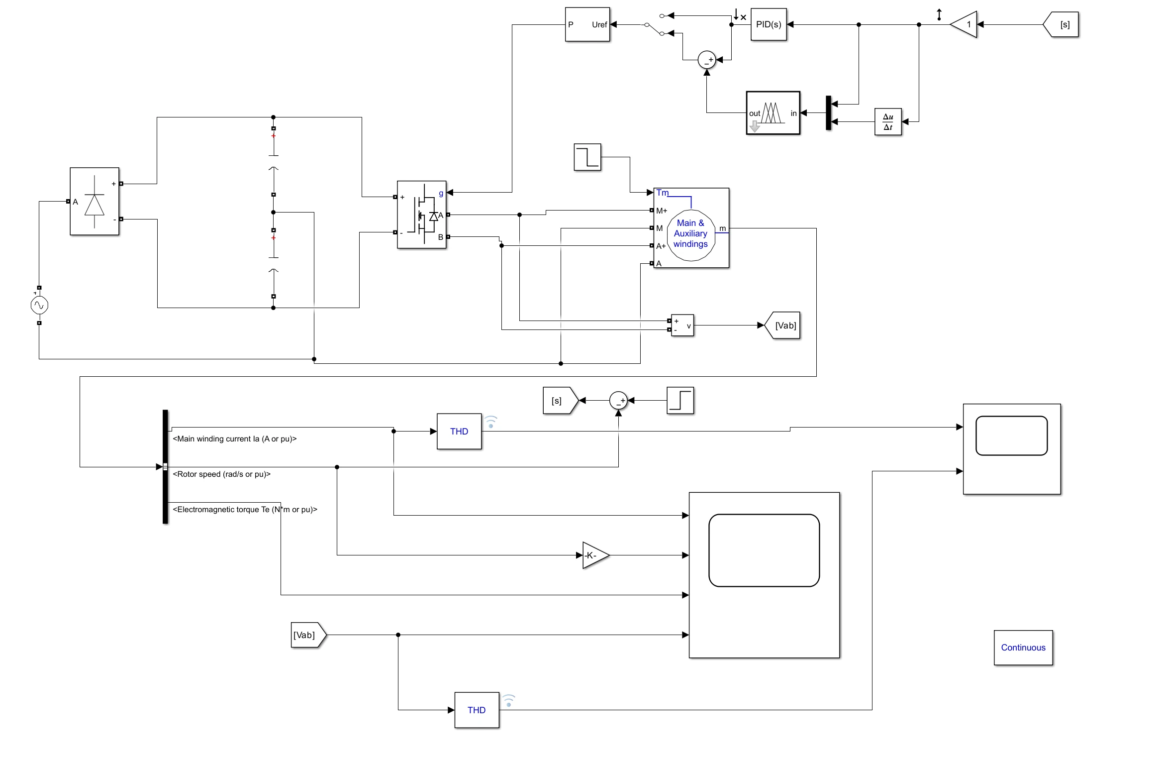
کنترل موتور القایی توسط منطق فازی

Alinateghi

کنترل موتور القایی توسط منطق فازی

Alinateghi

کنترل موتور القایی توسط منطق فازی

کنترل موتور القایی توسط منطق فازی در محیط سیمولینک

21 بهمن 1404

مهارت‌های استفاده شده

کنترل فازی

21 بهمن 1404